卡優會員登入
忘記密碼忘記帳號

還不是會員嗎?立即註冊

或使用以下帳號登入

top

卡片比一比

18家銀行搶普發萬元 抽10萬最狂抽輝達最爽

首日超過123萬人登記 iPhone手機禮券獎不停

記者 溫子豪 報導 2025-11-05

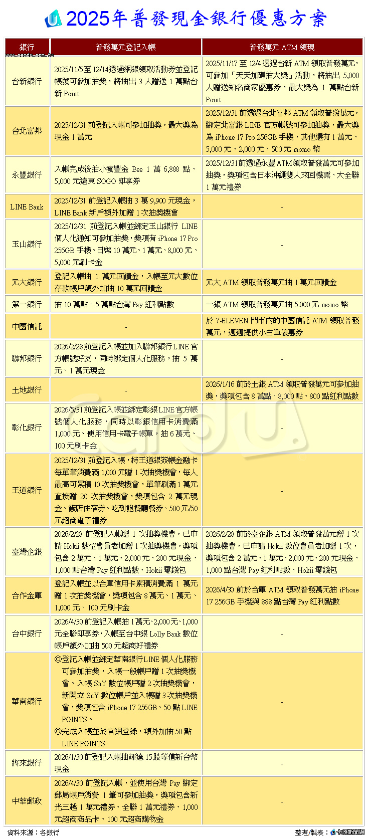
  各銀行決勝普發萬元商機,紛紛推出加碼、抽獎等好康。根據《卡優新聞網》統計18家銀行優惠中,共有16家提供「登記入帳」優惠方案,其中又以元大銀行抽10萬元現金「最狂」,將來銀行大方抽「輝達15股等值現金」最特別。同時有9家銀行提供「ATM領現」優惠,像是台北富邦、合庫抽「iPhone 17」,永豐銀行抽沖繩機票與全聯萬元禮券。

  政府普發現金1萬元今(5)天正式開跑,首日接受身分證字號尾號為1、0的民眾登記,共有123萬3,902人完成登記。將依序開放尾號數字為2/3、4/5、6/7、8/9的民眾,在11月6日、7日、8日、9日登記;11月10日後不限尾數全面開放。在期間內完成登記者最快11月12日入帳,沒有登記的民眾可在11月17日,到指定16大金融機構ATM直接領取現金。

  在18家釋出優惠的銀行中,16家提供「登記入帳」好康,其中元大銀行主打1萬元現金抽獎,選擇入帳至元大數位存款帳戶,額外加抽10萬元現金,出手「最大方」。合庫登記入帳並刷卡滿1萬元,可抽8萬元現金。將來銀行入帳就抽「輝達15股」等值現金,以今天每股201美元計算,幸運中獎即能入袋9萬3,128元新台幣。

  大方抽現金的還有LINE Bank,登記入帳抽3萬9,900元現金,價值等於1支iPhone 17 Pro手機。玉山銀行不僅抽iPhone 17 Pro手機,獎項還有10萬元日幣、1萬元新台幣……等。華南銀行也祭出iPhone 17手機抽獎,在官網完成登錄額外加抽50點LINE POINTS。其他像是台新銀行台北富邦第一銀行、台中銀行、中華郵政等,則抽1萬元現金或等值點數、禮券。

  主攻「ATM領現」的9家銀行中,台北富邦與合庫透過ATM舉辦iPhone 17手機抽獎,永豐銀行抽沖繩雙人來回機票與大全聯1萬元禮券,臺灣企銀抽最高2萬元現金,台新、元大抽1萬元與等值點數。若到7-ELEVEN門市內的中國信託ATM領現,可同步列印小白單優惠券,合作通路每週更新。

2025年普發萬元現金銀行優惠方案,如下表:

【2025-11-05 卡優新聞網】https://www.cardu.com.tw

宇宙明星BT21信用卡

  • 指定行動支付消費最高享4.5%!
  • 優惠自由選 指定通路最高享5.5%
  • 新戶首刷好禮BT21摺疊購物車
  • BT21信用卡 方格綠卡面新發行!

謹慎理財 信用至上

滙豐Live+現金回饋卡

  • 1.新戶首刷贈500元刷卡金
  • 2.完成自動扣繳加碼1%
  • 3.餐飲/購物/娛樂通路最高4.88%
  • 4.君悅/美福週三最優75折
  • 5.王品瘋美食點數回饋最高13%

謹慎理財 信用至上

2026中國信託line pay卡

  • 新戶首刷滿額贈好禮三選一
  • 指定通路最高享16%回饋
  • 國外實體商店消費最高2.8%回饋
  • 多款卡面隨心任選

謹慎理財 信用至上

熱門情報

謹慎理財 信用至上

日本Suica西瓜卡加值》8張

到日本旅遊消費,除了使用日幣、刷信用卡、

【永豐保倍卡】卡優獨享送新戶首

卡優加碼送旅行萬用鍋、肩頸按摩儀等好禮

新戶限定首刷禮500元刷卡金

滙豐匯鑽卡最高6%回饋

開卡文》兆豐BT21信用卡著陸

兆豐銀行在繼發行BT21簽帳金融卡後,最

每年2次長榮航空升等禮遇

限時線上新申辦首刷享65,000哩

3/11–3/13返場優惠

全站指定商品94折驚喜專區85折起

滙豐信用卡首刷禮開箱》旅狐20

透過卡優指定連結申辦滙豐銀行Live+現

星展信貸首期利率0.01%起

3/31前享開辦費最優0元

台北富邦J卡

刷日韓最高享6%回饋新戶贈送旅狐24吋上

辦卡推薦

謹慎理財 信用至上

2025中國信託LINE Pay卡

新戶首刷禮滿額贈好禮三選一
指定通路最高享16%回饋
國外實體商店消費最高2.8%回饋
多款卡面隨心任選

謹慎理財 信用至上

滙豐旅人無限卡

1.最優10元=1哩無上限
2.消費樂享最高8,000哩
3.年享免費機場接送4次
4.年享免費機場貴賓室8次