卡優會員登入
忘記密碼忘記帳號

還不是會員嗎?立即註冊

或使用以下帳號登入

top

卡片比一比

普發萬元掃碼再加碼 5大行動支付回饋對打

全盈+PAY強勢回饋20% LINE Pay韓國狂給30%

記者 溫子豪 報導 2025-11-10

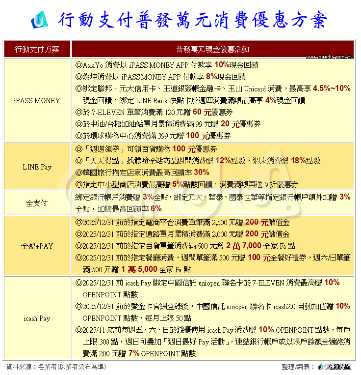
  普發萬元刺激消費,行動支付業者祭出好康搶市。像是一卡通iPASS MONEY主打指定通路消費,最高享10%現金回饋,綁定指定信用卡加贈10%刷卡金。LINE Pay力推「天天得點」、「週週領券」,最高送18% LINE POINTS。以全支付綁定指定銀行帳戶交易,回饋率最高6%。全盈+PAY針對網購、百貨、餐廳消費通通加碼,最高優惠20%。愛金卡公司結合umiopen聯名卡,7-ELEVEN消費最高享10%點數回饋。

  即日起開放所有民眾「登記入帳」,使用身分證字號與健保卡號碼於「10000.gov.tw」網站登錄,目前已經「登記入帳」超過590萬人完成登記。11月17日備妥健保卡、身分證與金融卡可在全台指定銀行「ATM領現」;11月24日也可於持本人身分證明文件與健保卡在全台郵局領取。

  行動支付業者卯足全力搶攻「普發現金」商機,一卡通公司iPASS MONEY APP綁定聯邦銀行、元大銀行信用卡、王道銀行簽帳金融卡或玉山Unicard消費,給出4.5%~10%回饋;綁定LINE Bank快點卡於每週四交易滿額拿4%刷卡金。以APP在AsisYo網站付款贈10%;到燦坤實體分店購物領8%;在7-ELEVEN、中油/台糖加油站、環球購物中心購物滿額贈優惠券。

  LINE Pay強打「週週領券」與「天天得點」,每週都能在平台內領取「百貨購物100元券」,於「找體驗」頁面購買商品,每週一至週五贈12% LINE POINTS,週末交易更送18%點數。到韓國旅遊也能賺福利,在指定店家掃碼結帳最高拿30%,相當韓國血拼通通打7折。

  全支付綁定銀行帳戶掃碼購物贈3%全點無上限,綁定國泰世華、元大、華泰等銀行帳戶額外加碼3%全點,疊加最高入手6%。全盈+PAY用戶在今(2025)年底前於遠傳friDay購物、東森購物、神腦網路商城……等電商平台下單,單筆達2,500元贈200元儲值金;在美麗華百樂園、漢神百貨……等百貨購物,單筆滿600元送2萬7,000全家Fa點;前往大戶屋、bb.q CHICKEN、IKIGAI燒肉等餐廳用餐,單筆滿500元給100元好禮券或1萬5,000全家Fa點。

  愛金卡公司大方釋出OPENPOINT回饋,今年底前以icash Pay綁定中國信託uniopen聯名卡於7-ELEVEN消費,最高贈10%點數,直接以uniopen聯名卡的icash2.0功能付款,只要事前在官網登錄,每次自動加值同樣能拿到10%點數。11月底前每週五、六、日在錢櫃使用icash Pay結帳也能入手10%點數,疊加「週日最好Pay活動」,最高回饋率衝上17%。

行動支付普發萬元消費優惠方案,如下表:

【2025-11-10 卡優新聞網】https://www.cardu.com.tw

2025中國信託LINE Pay卡

  • 新戶首刷滿額贈好禮三選一
  • 指定通路最高享16%回饋
  • 國外實體商店消費最高2.8%回饋
  • 多款卡面隨心任選

謹慎理財 信用至上

台北富邦J卡 /JU卡

  • 新戶享國內最高3%回饋
  • 日韓消費最高享8%回饋
  • 卡優限定新戶最高享600元
  • 機團費滿額再享免費機場接送乙趟

謹慎理財 信用至上

滙豐Live+現金回饋卡

  • 一般通路0.88%回饋無上限
  • 百貨/餐飲/娛樂通路加碼3%
  • 精選國家餐飲最高5.88%回饋
  • 新戶首刷贈刷卡金500元
  • 王品集團系列餐廳享15%回饋

謹慎理財 信用至上

熱門情報

謹慎理財 信用至上

普發一萬元銀行加碼》抽機票、i

民眾期待已久的普發1萬元現金於11月5日

滙豐現金回饋御璽卡

新戶首刷滿額贈刷卡金500元

永豐保倍卡新戶好禮三選一

新戶首刷禮贈臉部按摩器/行李箱/800元

開卡文》兆豐BT21信用卡著陸

兆豐銀行在繼發行BT21簽帳金融卡後,最

滙豐Live+現金回饋卡

最高5.88%現金積點回饋

富邦J卡刷日韓最高享8%回饋

卡優限定新戶最高享600元機團費滿額再享

精品控年度最愛刷這張!台北10

全網討論聲量較去年成長20%,精品控卡友

台北101聯名卡精品購物神卡

全年最高3%回饋無上限

【新戶加碼禮】

累計滿額享帳單折抵金333元

辦卡推薦

謹慎理財 信用至上

中國信託foodpanda聯名卡

foodpanda平台回饋最高30%
申辦滿額送pandapro一個月
全球餐廳加碼回饋最高15%
新戶首刷滿額享好禮三選一

謹慎理財 信用至上

兆豐卡綁悠遊付

消費滿額享NT$50全家即享券
搭配利多卡滿額再享NT$200即享券
生活購物超多通路
兆豐卡綁悠遊付好買又好刷