迎戰2026年信用卡市場,日系JCB國際發卡組織強力推出明(2026)年度晶緻卡與極緻卡新權益,主打餐飲、生活消費與旅遊3大高頻場景,且回饋內容大幅升級,藉此提升卡友日常生活與出遊時的用卡體驗。
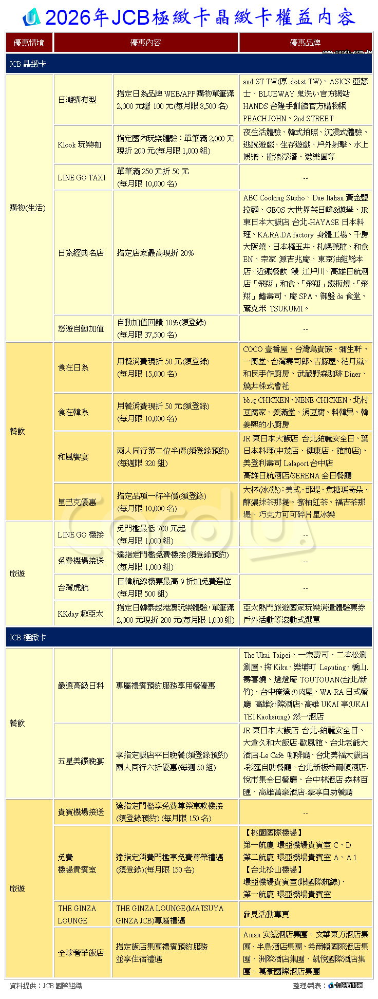
在日常移動與通勤場景中,JCB晶緻卡持卡人享LINE GO TAXI叫車單筆交易滿250元現折50元好康,每月有1萬名卡友享福利。通勤族及小資族每月必搶登錄的悠遊卡自動加值10%回饋持續進行,每月限量3萬7,500名。

對於購物與生活消費,JCB整合日系品牌通路,其中晶緻卡卡友於指定日系品牌官方網站或App購物,單筆滿2,000元贈100元,合作品牌涵蓋服飾、運動與生活選物。娛樂體驗則結合Klook平台,刷JCB卡預訂指定國內玩樂行程,單筆滿2,000元立折200元,將信用卡優惠延伸至休閒與假日活動。
餐飲權益更是2026年的重點項目,以晶緻卡付款享多項即刷即折優待,事先完成登錄後,於COCO壱番屋、台灣壽司郎、bb.q CHICKEN、涓豆腐…等指定日系或韓系餐廳用餐,單筆現折50元。

聚餐場景則整合百匯與吃到飽餐廳,持卡人於JR東日本大飯店台北鉑麗安、欣葉日本料理(中茂店、健康店、館前店)、美登利壽司Lalaport台中店等指定餐廳消費,2人同行第2位半價,瞄準家庭與朋友聚會需求。
同時,JCB彙整17家日系經典名店打出最高20%優惠,包含札幌藥粧、宗家源吉兆庵、千房大阪燒、日本橋玉井、東京油組總本店、KA.RA.DA factory身體工場、ABC Cooking Studio…等品牌;晶緻卡卡友登錄後,於星巴克點購指定飲品可享1杯半價優待。

極緻卡進駐高端餐飲與重要聚會場合,卡友可運用專屬禮賓服務,預約多家高級日式料理餐廳並享有折扣;於指定五星級飯店餐廳平日晚餐時段消費,完成登錄與預約享2人同行6折福利,成為商務宴請與紀念日用餐的實用權益。
旅遊場景強化出行前後的服務,晶緻卡卡友使用LINE GO機場接送,免消費即可享最低700元特惠價;搭配指定航空公司日韓航線,享機票最高9折與加值服務。於旅遊平台預訂日、韓、泰、越與港澳等亞太地區熱門行程,單筆滿2,000元折價200元。
極緻卡在旅遊權益上導入更多尊榮型服務,持卡人符合消費條件並完成登錄,即享免費尊榮車款機場接送服務;同時提供國內機場貴賓室免費使用禮遇。海外行程中可進入位於日本銀座的THE GINZA LOUNGE休憩,還能透過禮賓服務,預訂全球奢華飯店住宿,享受旅遊相關禮遇與專屬安排。
2026年JCB極緻卡晶緻卡權益內容,如下表: