卡優會員登入
忘記密碼忘記帳號

還不是會員嗎?立即註冊

或使用以下帳號登入

top

卡片比一比

3大支付前世今生糾葛 2個Money分手說分明

iPASS MONEY自立自強 LINE Pay Money勢如破竹

記者 溫子豪 報導 2025-12-22

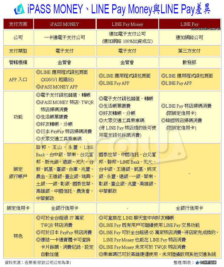
  LINE Pay Money開通上線,iPASS MONEY與LINE Pay分手,搞得民眾很「阿雜」!《卡優新聞網》詳細解說3大行動支付的前世今生,「iPASS MONEY」就是原本可在LINE聊天室中轉帳、儲值的電子支付,但明(2026)年起被迫退出,由LINE Pay新服務LINE Pay Money取而代之,一般消費可使用LINE Pay第三方支付綁定信用卡交易。

  一卡通公司電子支付於2018年9月啟用,隸屬金管會管轄,原名為「LINE Pay一卡通」,即是與LINE Pay結盟嵌進系統中,不僅可使用LINE Pay綁定信用卡消費,也能使用電支功能進行轉帳、儲值,尤其可在LINE對話框內直接轉帳,最受使用者青睞。至2019年底更名「LINE Pay Money」,到了2021年底又改叫「一卡通MONEY」,而官方則大力推廣「iPASS MONEY」,多年來名稱經過多次變化,也讓民眾搞得霧煞煞。

  LINE Pay為第三方支付,屬於數發部轄區,只能進行一般代收付的消費,不能轉帳、儲值,過去須靠「iPASS MONEY」來完成。然而當LINE Pay日均代收金額超過20億元,依法規升級為電子支付機構後,造成如今雙方分家的主因。

  而LINE Pay在今(2025)年初達標20億元後,於7月17日正式成立電子支付公司,並於12月3日啟動電支服務,改隸屬金管會,可綁定銀行帳戶處理轉帳、儲值。然而名稱卻使用了「LINE Pay Money」,也就是沿用一卡通的舊名,更讓用戶傻傻分不清。

  也由於LINE Pay自立門戶,因此「iPASS MONEY」自明年元旦起退出LINE Pay系統,雙方自此「男婚女嫁各不相關」。「iPASS MONEY」在分道揚鑣前已超前部署,啟用獨立的「iPASS MONEY」APP,不僅完整保存用戶的儲值金、延續轉帳、乘車碼、生活帳單繳費等服務,還能在國內逾37萬個TWQR商家購物,更可在日本超過百萬個PayPay據點掃碼結帳,「自立自強」重新塑造品牌知名度。

  全新的「LINE Pay Money」一上線就勢如破竹,短短70小時吸引破百萬人註冊,改寫電子支付最快紀錄。綁定銀行帳戶後,即能在LINE聊天室中直接轉帳、匯款,實用度大大提升,但與之前「iPASS MONEY」的儲值金並不能互通。目前使用「LINE Pay Money」進行一般消費時,因大多數特約店家尚未轉換,則可能出現「交易失敗」的狀況,其實掃LINE Pay就能順利結帳。

  LINE Pay Money最快明年開通TWQR共通QR Code交易功能,待既有的65萬個LINE Pay特店更換合約後,即可以LINE Pay Money掃碼付款。「LINE Pay Money乘車碼」首波已開通高雄捷運,明年將陸續進駐台中捷運、桃園捷運與台北捷運路網。

  沒有升級「LINE Pay Money」的用戶,照樣可使用LINE Pay綁定信用卡,在全台65萬多個特約店家、韓國超過8萬家商店購物,但無法進行轉帳、儲值,也無法使用乘車碼搭乘捷運、公車。

iPASS MONEY、LINE Pay與LINE Pay Money差異,如下表:

【2025-12-22 卡優新聞網】https://www.cardu.com.tw

滙豐Live+現金回饋卡

  • 1.新戶首刷贈500元刷卡金
  • 2.完成自動扣繳加碼1%
  • 3.餐飲/購物/娛樂通路最高4.88%
  • 4.君悅/美福週三最優75折
  • 5.王品瘋美食點數回饋最高13%

謹慎理財 信用至上

遠東快樂信用卡

  • 指定百貨/藥妝/網購/服飾/咖啡特店最高回饋5%
  • 悠遊卡自動加值享5%
  • 遠東/SOGO百貨享購物及停車優惠
  • 新戶申辦首刷滿額享好禮三選一

謹慎理財 信用至上

宇宙明星BT21信用卡

  • 指定行動支付消費最高享4.5%!
  • 優惠自由選 指定通路最高享5.5%
  • 新戶首刷好禮BT21摺疊購物車
  • BT21信用卡 方格綠卡面新發行!

謹慎理財 信用至上

熱門情報

謹慎理財 信用至上

NET推薦信用卡》10家銀行信

台灣人都很熟悉的國民品牌「NET」,創立

永豐數時貸最高額度800萬元

新春優貸!首期年利率0.01%!

每年2次長榮航空升等禮遇

限時線上新申辦首刷享65,000哩

開卡文》兆豐BT21信用卡著陸

兆豐銀行在繼發行BT21簽帳金融卡後,最

新戶限定首刷禮500元刷卡金

滙豐匯鑽卡最高6%回饋

滙豐銀行

信用卡首刷禮4選1任你挑辦卡首刷滿額就送

2026國民神卡首選!國泰世華

國泰世華CUBE信用卡是目前主流的「權益

【永豐保倍卡】卡優獨享送新戶首

卡優加碼送旅行萬用鍋、肩頸按摩儀等好禮

台北富邦J卡

刷日韓最高享6%回饋新戶贈送旅狐24吋上

辦卡推薦

謹慎理財 信用至上

滙豐旅人無限卡

1.最優10元=1哩無上限
2.消費樂享最高8,000哩
3.年享免費機場接送4次
4.年享免費機場貴賓室8次

謹慎理財 信用至上

2025中國信託LINE Pay卡

新戶首刷禮滿額贈好禮三選一
指定通路最高享16%回饋
國外實體商店消費最高2.8%回饋
多款卡面隨心任選